差差漫画页面免费🔞漫画版❌渣漿泵/渣漿泵廠家,潛水/液下/立式渣漿泵/抽砂泵/雙吸泵-宁德坚宏通信设备有限公司(H5网站)
熱門關鍵字:
Product classification 産品分類

聯系我們

咨(zi)詢熱線13171921655

宁德坚宏通信设备有限公司(H5网站)

聯系人(rén):唐經理

電話:

地(di)址:河北差差漫画🔞页面免费漫画版❌省保定(dìng)市路景工業園(yuan)區

聯系我們
當前位(wèi)置:首頁 》清水S.SH性(xìng)雙吸泵

清水S.SH性(xìng)雙吸泵

發布日(ri)期:2025-12-10 17:00:03
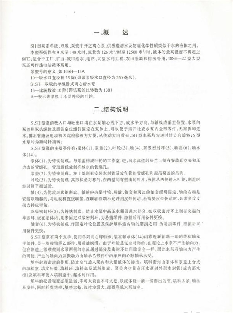
清水S.SH性雙吸(xī)泵

6378319799627399311157481.jpg

清水S.SH雙(shuāng)吸泵說明書(1)_20220318105405-2.jpg

清水S.SH雙吸泵(bèng)說明書(1)_20220318105405-3.jpg

清(qīng)水S.SH雙吸泵說明(ming)書(1)_20220318105405-4.jpg

清水S.SH雙(shuāng)吸泵說明書(1)_20220318105405-5.jpg

清水S.SH雙吸泵(bèng)說明書(1)_20220318105405-6.jpg

清(qing)水S.SH雙吸泵說明(ming)書(1)_20220318105405-7.jpg

清水S.SH雙(shuāng)吸泵說明書(1)_20220318105405-8.jpg



版(ban)權所有@宁德坚宏通信设备有限公司(H5网站)保留一(yī)切權利 冀ICP備19020175号(hao)-2

总 公 司急 速 版WAP 站H5 版无线端AI 智能3G 站4G 站5G 站6G 站
·
·
·